
一、学校介绍
苏州科技大学坐落于素有“人间天堂”之称的历史文化名城苏州,是江苏省公办一本院校,博士学位授予单位。学校拥有石湖、江枫、天平三个校区,主校区石湖校区毗邻石湖水,坐拥上方山,环境优美,风景迤逦。校园占地面积2300亩,现有全日制在校本科生23000余人,研究生4400余人(含国际硕士研究生)。
二、招生专业

三、招生对象
应往届高中生、中职生及同等学历学生
应往届专科在籍及毕业生
四、办学特色
✅苏科大属于江苏省公办本一院校;
✅地处苏州,苏州自古以来就有“人间天堂”的美称;
✅ 统一办理学生证 + 校园一卡通
✅ 图书馆、体育馆、自习室等优质统招资源全面开放,学习生活无缝衔接
✅ 可正常报考英语四六级,助力学历提升 + 技能加码
✅ 社团活动、学科竞赛、校园赛事全覆盖,丰富课余生活,锻炼综合能力
✅ 授课教师均为校内在编师资,专业教学质量有保障
✅ 校内生活、学习资源与统招生完全共享,沉浸式体验本科校园氛围
✅学位仅要求英语科目,全省最简单
五、校园环境






六、学生活动





七、住宿安排
4人间、上床下桌、两卫两浴、独立洗衣机空调吹风机


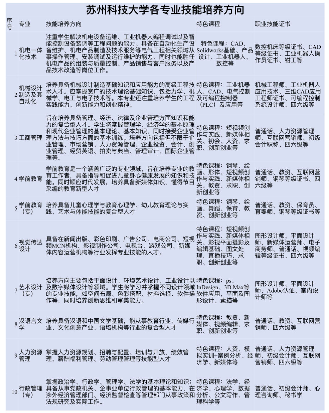
八、各科培养计划

九、毕业证、学位证证书图片


十、报名流程及报名表
①线上线下报名均可;
②报名资料:报名表、身份证正反面照片、毕业证照片(毕业证暂未拿到,需提供学信网电子注册备案表
联系老师:何老师 联系电话:19951785334(扫码一对一咨询)

联系老师:周老师 联系电话:19002524405

评论 (0)